KiCad
Create professional PCB layouts
Description
Streamline your electronics development with KiCad, a comprehensive EDA tool for designing schematics and PCBs. It offers robust features for importing Gerber files, generating netlists, and managing component libraries. Whether you're prototyping a simple circuit or a multi-layer board, KiCad provides the precision and flexibility needed for professional results. Its cross-platform compatibility ensures seamless workflow across different operating systems.
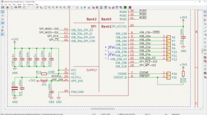
Screenshots

Click to view full size
